VictoriaMetrics是一个快速高效且可扩展的监控解决方案和时序数据库,可以作为Prometheus的长期远端存储,具备的特性有:
- 支持prometheus查询api,同时实现了一个metricsql 查询语言
- 支持全局查询视图,支持多prometheus 实例写数据到VictoriaMetrics,然后提供一个统一的查询
- 支持集群
- 高性能
- 支持多种协议,包括influxdb line协议,prometheus metrics,graphite ,prometheus远端写api,opentsdb http协议等
- 高压缩比
本文主要分析下VictoriaMetrics的存储机制,包括整体架构、数据模型、磁盘目录、文件格式等部分,对应的源码版本号为v1.45.0。
整体架构
VictoriaMetrics的集群主要由vmstorage、vminsert、vmselect等三部分组成,其中,vmstorage 负责提供数据存储服务; vminsert 是数据存储 vmstorage 的代理,使用一致性hash算法进行写入分片; vmselect 负责数据查询,根据输入的查询条件从 vmstorage 中查询数据。
VictoriaMetrics的这个三个组件每个组件都可以单独进行扩展,并运行在大多数合适软件上。vmstorage采用shared-nothing架构,优点是 vmstorage的节点相互之间无感知,相互之间无需通信,不共享任何数据,增加了集群的可用性、简化了集群的运维和集群的扩展。
另外,VictoriaMetrics集群支持多个隔离的租户特性,又名命名空间。租户通过accountID (或者accountID:projectID) 来标识,这些ID放在请求URL中。有关VictoriaMetrics租户的一些事实:
- 每个accountID和projectID由[0 .. 2 ^ 32)范围内的任意32位整数标识。如果缺少projectID,则会将其自动分配为0。预计有关租户的其他信息(例如身份验证令牌,租户名称,限制,计费等)将存储在单独的关系数据库中。此数据库必须由位于VictoriaMetrics群集前面的单独服务(例如vmauth)管理。
- 将第一个数据点写入给定租户时,将自动创建租户。
- 所有租户的数据平均分布在可用的vmstorage节点之间。当不同的租户具有不同的数据量和不同的查询负载时,这可以保证在vmstorage节点之间平均负载。
整体上来说,VictoriaMetrics支持多租户,但租户的信息需要使用额外的关系型数据库来存储,且VictoriaMetrics不支持在单个请求中查询多个租户。
数据模型
开门见山,VictoriaMetrics采用的数据模型是单值模型,且只支持浮点数指标。那么到底什么是单值模型呢?目前,常见的时序数据库的数据模型,主要分成单值模型和多值模型。这里简单说明下单值模型和多值模型,整体上,可以认为单值模型是多值模型的一个特例。
单值模型是根据业务指标数据建模,按照单个指标的细粒度进行数据使用和逻辑存储,如下图所示,一行数据只有一个指标值,即value列。目前采用单值模型的时序数据库,有OpenTSDB、 KairosDB、Prometheus等。

多值的模型则是针对数据源建模,我们每一行数据针对的是一个数据源,它的被测量的多个指标在同一列上,如下图所示,一行数据有多个指标值,即有cpu和io两列。目前采用多值模型的时序数据库,有InfluxDB、TimescaleDB等。

磁盘目录
VictoriaMetrics的根目录下主要包括4个目录或文件,如下图所示。其中,最主要的是数据目录data和索引目录indexdb,flock.lock文件为文件锁文件,用于VictoriaMetrics进程锁住文件,不允许别的进程进行修改目录或文件。

数据目录
数据目录data的具体结构,如下图所示,在图中使用红色文字,对主要目录或文件做了简单说明,其中最主要的是big目录和small目录,这两个目录的结构是一样的。其中,在VictoriaMetrics中,使用table来表示的数据或者索引的根目录,而实际上VictoriaMetrics中没有实际的表table级别目录。

在small目录下,以月为单位不断生成partition目录,比如上图中的2020_11目录,对应的实现在源码lib/storage/partition.go中。partition目录包括part目录、临时目录tmp、 事务目录txn等三个目录。
内存中的数据每刷盘一次就会生成一个part目录,如上图中的”708_354_20201103102134.255_20201103102149.255_1643F83394CA24A7”,目录名中的708表示这个目录下包含的数据行数rowsCount, 目录名中的354表示这个目录中包含的数据块数blocksCount, 20201103102134.255表示目录中包含的数据的最小时间戳,20201103102149.255表示目录中包含的数据的最大时间戳,1643F83394CA24A7是生成这个目录时的系统纳秒时间戳的16进制表示,对应的实现逻辑在源码lib/storage/part.go中;
看到这里,可能会有一些疑问?比如为何要分成big和small目录, 或者说big目录和small中的数据关系是什么? 这个需要从VictoriaMetrics的compaction机制讲起。
在VictoriaMetrics中,small目录和big目录都会周期性检查,是否需要做part的合并。VictoriaMetrics默认每个10ms检查一次partition目录下的part是否需要做merge。如果检查出有满足merge条件的parts,则这些parts合并为一个part。如果没有满足条件的part进行merge,则以10ms为基进行指数休眠,最大休眠时间为10s。
VictoriaMetrics在写数据时,先写入在small目录下的相应partition目录下面的,small目录下的每个partition最多256个part。VictoriaMetrics在Compaction时,默认一次最多合并15个part,且small目录下的part最多包含1000W行数据,即1000W个数据点。因此,当一次待合并的parts中包含的行数超过1000W行时,其合并的输出路径为big目录下的同名partition目录下。
因此,big目录下的数据由small目录下的数据在后台compaction时合并生成的。 那么为什么要分成big目录和small目录呢?
这个主要是从磁盘空间占用上来考虑的。时序数据经常读取最近写入的数据,较少读历史数据。而且,时序数据的数据量比较大,通常会使用压缩算法进行压缩。
数据进行压缩后,读取时需要解压,采用不同级别的压缩压缩算法其解压速度不一样,通常压缩级别越高,其解压速度越慢。在VictoriaMetrics在时序压缩的基础上,又采用了ZSTD这个通用压缩算法进一步压缩了数据,以提高压缩率。在small目录中的part数据,采用的是低级别的ZSTD,而big目录下的数据,采用的是高级别的ZSTD。
因此,VictoriaMetrics分成small目录和big目录,主要是兼顾近期数据的读取和历史数据的压缩率。
索引目录
索引目录indexdb的具体结构,如下图所示,在图中使用红色文字,对主要目录或文件做了简单说明。与数据目录不同的是,indexdb目录下由多个table目录,每个table目录代表一个完整的自治的索引,每个table目录下,又有多个不同的part目录,part命名方式比较简单,有文件包含的item数itemsCount和block数blocksCount, 以及根据系统纳秒时间戳自增生成的mergeIdx的16进制表示。

indexdb下面的形如”1643F4F397B53DEE”是怎么生成的,或者什么时候切换新的目录写索引的呢?VictoriaMetrics会根据用户设置的数据保留周期retention来定期滚动索引目录,当前一个索引目录的保留时间到了,就会切换一个新的目录,重新生成索引。
文件格式
在介绍具体的文件格式之前,不得不提下VictoriaMetrics对于写入数据的处理过程。下图是VictoriaMetrics支持的Prometheus协议的一个写入示例。
VictoriaMetrics在接受到写入请求时,会对请求中包含的时序数据做转换处理,如下图所示。首先先根据包含metric和labels的MetricName生成一个唯一标识TSID,然后metric + labels + TSID作为索引index, TSID + timestamp + value作为数据data,最后索引index和数据data分别进行存储和检索。
因此,VictoriaMetrics的数据整体上分成索引和数据两个部分,因此文件格式整体上会有两个部分。其中,索引部分主要是用于支持按照label或者tag进行多维检索。与大多数时序数据库的数据组织方式一样,比如InfluxDB、Prometheus、OpenTSDB等,VictoriaMetrics也是按时间线来组织数据的,即数据存储时,先将数据按TSID进行分组,然后每个TSID的包含的数据点各自使用列式压缩存储。
索引文件
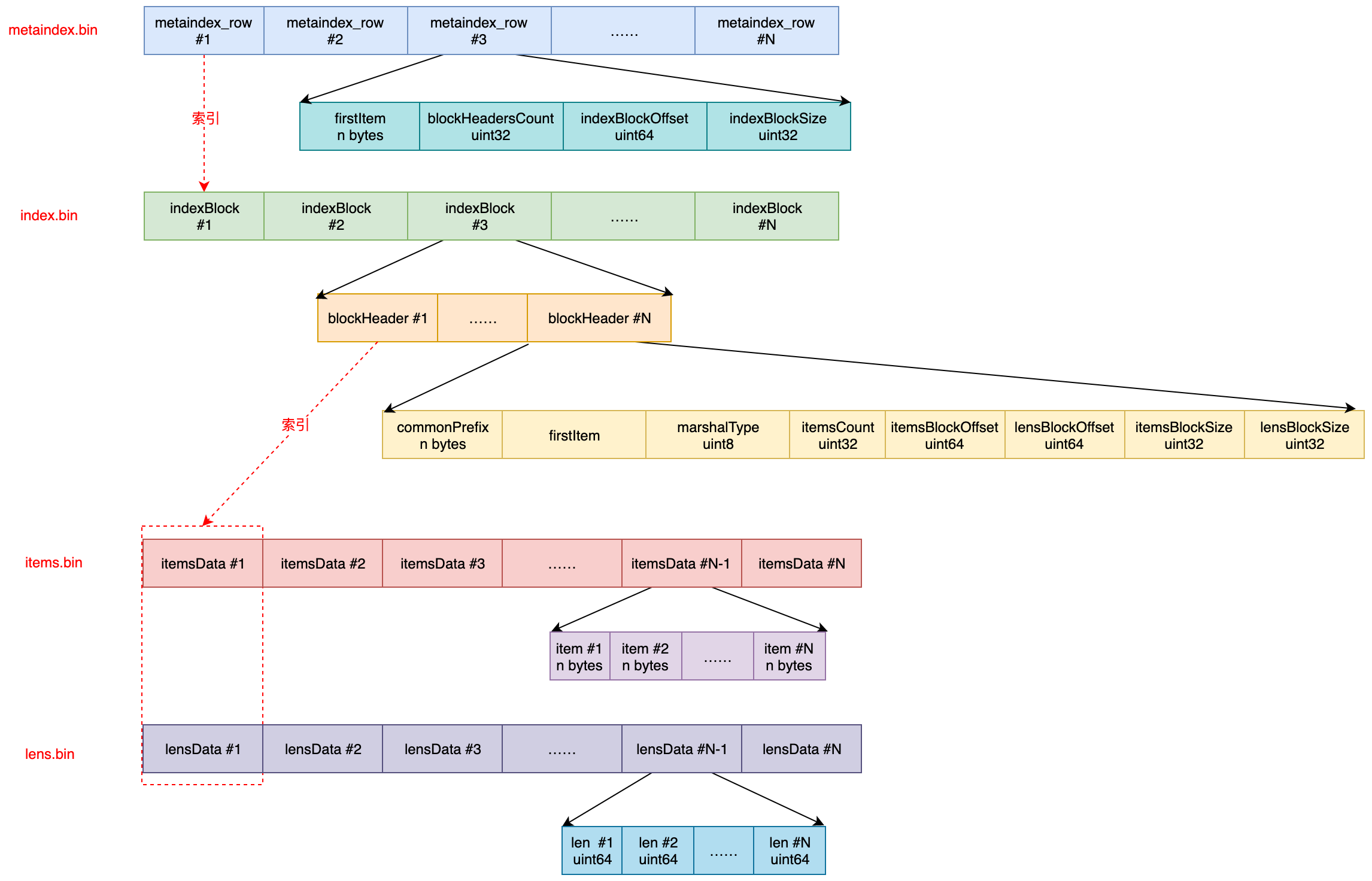
VictoriaMetrics每次内存Flush或者后台Merge时生成的索引part,主要包含metaindex.bin、index.bin、lens.bin、items.bin等4个文件。这四个文件的关系如下图所示, metaindex.bin文件通过metaindex_row索引index.bin文件,index.bin文件通过indexBlock中的blockHeader同时索引lens.bin文件和items.bin文件。

metaindex.bin文件中,包含一系列的metaindex_row, 每个metaindex_row中包含最小项firstItem、索引块包含的块头部数blockHeadersCount、索引块偏移indexBlockOffset、索引块大小indexBlockSize。
- metaindex_row在文件中的位置按照firstItem的大小的字典序排序存储,以支持二分检索;
- metaindex.bin文件使用ZSTD进行压缩;
- metaindex.bin文件中的内容在part打开时,会全部读出加载至内存中,以加速查询过滤;
- metaindex_row包含的firstItem为其索引的IndexBlock中所有blockHeader中的字典序最小的firstItem;
- 查找时根据firstItem进行二分检索;
index.bin文件中,包含一系列的indexBlock, 每个indexBlock又包含一系列blockHeader,每个blockHeader的包含item的公共前缀commonPrefix、最小项firstItem、itemsData的序列化类型marshalType、itemsData包含的item数、item块的偏移itemsBlockOffset等内容。
- 每个indexBlock使用ZSTD压缩算法进行压缩;
- 在indexBlock中查找时,根据firstItem进行二分检索blockHeader;
items.bin文件中,包含一系列的itemsData, 每个itemsData又包含一系列的item。
- itemsData会根据情况是否使用ZTSD压缩,当item个数小于2时,或者itemsData的长度小于64字节时,不压缩;当itemsData使用ZSTD压缩后的大小,大于原始itemsData的0.9倍时,则不压缩,否则使用ZSTD算法进行压缩。
- 每个item在存储时,去掉了blockHeader中的公共前缀commonPrefix以提高压缩率。
lens.bin文件中,包含一系列的lensData, 每个lensData又包含一系列8字节的长度len, 长度len标识items.bin文件中对应item的长度。在读取或者需要解析itemsData中的item时,先要读取对应的lensData中对应的长度len。 当itemsData进行压缩时,lensData会先使用异或算法进行压缩,然后再使用ZSTD算法进一步压缩。
VictoriaMetrics索引文件都是围绕着item来组织的,那么item的结构是什么样子的?或者item的种类有哪些? 在VictoriaMetrics中item的整体上是一个KeyValue结构的字节数组,共计有7种类型,每种类型的item通过固定前缀来区分,前缀类型如下图所示。
VictoriaMetrics是怎么基于item支持tag多维检索的呢? 这里就不得不提下VictoriaMetrics的TSID的生成过程。
VictoriaMetrics的MetricName的结构如下所示,包含MetricGroup字节数组和Tag数组,其中,MetricGroup是可选的,每个Tag由Key和Value等字节数组构成。

VictoriaMetrics的TSID的结构如下所示,包含MetricGroupID,JobID,InstanceID,MetricID等四个字段,其中除了MetricID外,其他三个字段都是可选的。这个几个ID的生成方法如下:
- metricGroupID根据MetricName中的MetricGroup使用xxhash的sum64算法生成。
- JobID和InstanceID分别由MetricName中的tag的第一个tag和第二个tag使用xxhash的sum64算法生成。为什么使用第一个tag和第二个tag?这是因为VictoriaMetrics在写入时,将写入请求中的JobID和InstanceID放在了Tag数组的第一个和第二个位置。
- MetricID,使用VictoriaMetrics进程启动时的系统纳秒时间戳自增生成。

因为TSID中除了MetricID外,其他字段都是可选的,因此TSID中可以始终作为有效信息的只有metricID,因此VictoriaMetrics的在构建tag到TSID的字典过程中,是直接存储的tag到metricID的字典。
以写入http_requests_total{status=”200”, method=”GET”}为例,则MetricName为http_requests_total{status=”200”, method=”GET”}, 假设生成的TSID为{metricGroupID=0, jobID=0, instanceID=0, metricID=51106185174286},则VictoriaMetrics在写入时就构建了如下几种类型的索引item,其他类型的索引item是在后台或者查询时构建的。
- metricName -> TSID, 即http_requests_total{status=”200”, method=”GET”} -> {metricGroupID=0, jobID=0, instanceID=0, metricID=51106185174286}
- metricID -> metricName,即51106185174286 -> http_requests_total{status=”200”, method=”GET”}
- metricID -> TSID,即51106185174286 -> {metricGroupID=0, jobID=0, instanceID=0, metricID=51106185174286}
- tag -> metricID,即 status=”200” -> 51106185174286, method=”GET” -> 51106185174286, “” = http_requests_total -> 51106185174286
有了这些索引的item后,就可以支持基于tag的多维检索了,在当给定查询条件http_requests_total{status=”200”}时,VictoriaMetrics先根据给定的tag条件,找出每个tag的metricID列表,然后求所有tag的metricID列表的交集,然后根据交集中的metricID,再到索引文件中检索出TSID,根据TSID就可以到数据文件中查询数据了,在返回结果之前,再根据TSID中的metricID,到索引文件中检索出对应的写入时的原始MetircName。
但是由于VictoriaMetrics的tag到metricID的字典,没有将相同tag的所有metricID放在一起存储,在检索时,一个tag可能需要查询多次才能得到完整的metricID列表。另外查询出metricID后,还要再到索引文件中去检索TSID才能去数据文件查询数据,又增加了一次IO开销。这样来看的话,VictoriaMetrics的索引文件在检索时,如果命中的时间线比较多的情况下,其IO开销会比较大,查询延迟也会比较高。
数据文件
VictoriaMetrics每次内存Flush或者后台Merge时生成的数据part,包含metaindex.bin、index.bin、timestamps.bin、values.bin等4个文件。这四个文件的关系如下所示。metaindex.bin文件索引index.bin文件,index.bin文件同时索引timestamps.bin和values.bin文件。

metaindex.bin文件中,包含一系列的metaindex_row, 每个metaindex_row中包含时间线标识TSID、最小时间戳minTimestamp、最大时间戳maxTimestamp、索引块偏移indexBlockOffset、索引块大小indexBlockSize、索引块包含的块头部数blockHeadersCount。
- metaindex_row在文件中的位置按照TSID的大小的字典序排序存储;
- metaindex.bin文件使用ZSTD进行压缩;
- metaindex.bin文件中的内容在part打开时,会全部读出加载至内存中,以加速查询过滤;
- metaindex_row包含时间线标识TSID为其索引的IndexBlock中所有blockHeader中的最小时间标识TSID;
- metaindex_row包含最小时间戳minTimestamp为其索引的IndexBlock中所有blockHeader中的最小时间戳minTimestamp;
- metaindex_row包含最大时间戳maxTimestamp为其索引的IndexBlock中所有blockHeader中的最大时间戳maxTimestamp;
- 查找时根据TSID进行二分检索;
index.bin文件中,包含一系列的indexBlock, 每个indexBlock又包含一系列blockHeader,每个blockHeader的包含时间线标识TSID、最小时间戳minTimestamp、最大时间戳maxTimestamp、第一个指标值firstValue、时间戳数据块偏移timestampsBlockOffset、指标值数据块偏移valuesBlockOffset等内容。
- 每个indexBlock使用ZSTD压缩算法进行压缩;
- 查找时,线性遍历blockHeader查找TSID;
timestamps.bin文件中,包含一系列时间线的时间戳压缩块timestampsData; values.bin文件中,包含的一系列时间线的指标值压缩块valuesData。 其中,timestampsData和values.data会根据时序数据特征进行压缩,整体上的压缩思路是:先做时序压缩,然后在做通用压缩。比如,先做delta-of-delta计算或者异或计算,然后根据情况做zig-zag,最后再根据情况做一次ZSTD压缩,VictoriaMetrics支持的压缩算法或者类型主要有6种,如下图所示,压缩编码源码在lib/encoding/encoding.go文件中。

VictoriaMetrics文档中宣称在生产环境中,每个数据点(8字节时间戳 + 8字节value共计16字节)压缩后小于1个字节,最高可达 0.4字节,如下所示。

总结和展望
VictoriaMetrics的整体的存储设计还是不错的,比如数据时间分区、数据压缩率高、丰富的生态协议等。但VictoriaMetrics的标签索引、数据可靠性、支持的数据类型等方面还存在一些不足。比如,标签索引查询多次IO,可能在时间线数量非常多的场景下,其检索效率会比较低,且没有WAL,在写入时可能会存在数据丢失的风险。目前只支持浮点数类型,不支持布尔、字符串、字节数组等类型。
如果对大铁憨的文章感兴趣,也欢迎关注大铁憨的微信公众号,微信搜索”大铁憨”,或者微信扫描下面的二维码。
